Все новости края
Ставрополь
Михайловск
Шпаковский округ
Жилой район Гармония
Гео-Образование
Туристический портал
Вход
|
Регистрация
Мы в соц.сетях
Искать
Вход
|
Регистрация
Гео-Образование
Урок географии #УГ_полезности
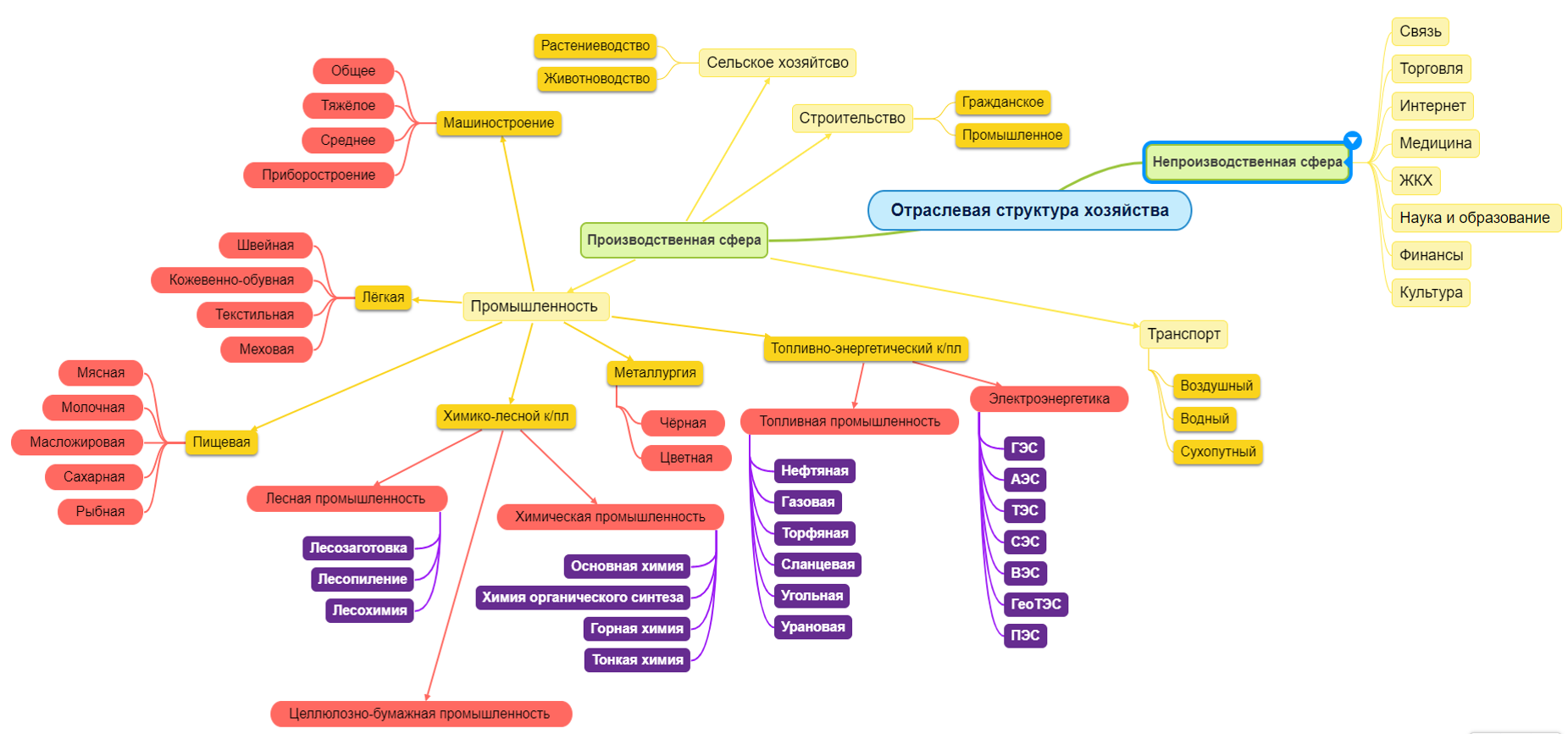
Кластер по теме Хозяйство
Содержание
Кластер по теме Хозяйство
Скачать файл
Поделиться в:
Следующий
Федеральная рабочая программа | География. 5–9 классы
Категория:
Урок географии #УГ_полезности
|
Источник материала